Work

Define. Design.
Grow. Repeat.

Hi, I'm Ayomide Jubril, an AI Product Designer crafting intuitive experiences that convert users and scale business. Over 3 years of turning complexity into results.

Count Me In

Mobile App · UX Design

Count Me In App

A social App designed for International Students

Open project
Rewiring X

UX Strategy · Research

Rewiring X (Twitter)

UX strategies to mitigate misinformation spread

Open project
OjaNow

E-Commerce · Product Design

OjaNow App

E-commerce platform delivering essentials in Lagos, Nigeria

Open project
CollegeScholarship

Web Redesign · Usability

CollegeScholarship Redesign

Improving the existing collegescholarships.org website

Open project

Visual Design · Research

Police Brutality Campaign

A research-led visual campaign to end police brutality in Nigeria

Open project

Mobile App  ·  UX Research & Design  ·  2023

Count Me In App

A social platform built to help international students discover events, find guides, ask questions, and build real connections all in one trusted space.

Role

Product Strategy & UI Design

Team

3 designers

Tools

Figma · Maze · Notion

Overview

The loneliness problem no app had solved for international students

International students consistently face an invisible wall when adjusting to a new campus. Transportation fades as a challenge over time, but social isolation doesn't. No existing platform combined trusted event discovery, peer assistance, and community discussion in a way designed specifically for this group.

We set out to build something that felt safe, motivating, and genuinely useful from day one on campus.

Count Me In survey data

Research

20 students. One consistent pain point.

We ran surveys with 11 students and in-depth interviews with 9, focusing on two primary problem areas: socialization and transportation. The data quickly told us where to focus.

90.9%

cited establishing social connections as their top challenge

54.4%

were balancing academic pressure alongside adjustment stress

45.5%

flagged transportation as an early, but temporary, pain point

  • Students struggled most to connect outside their immediate cultural group, as language barriers made casual socialising feel risky.
  • Existing apps lacked trust signals. Random meetups felt unsafe, and no platform was built specifically for this audience.
  • Motivation to keep using a social app dropped sharply without a reward loop or reason to return daily.
Persona

Design Decisions

Four features, each solving a specific research finding

Host & Join Events

Students can discover and host verified events, which addresses the trust problem that made random meetups feel unsafe.

Guide & Request

Anyone can post a campus assistance request or offer to be a guide, creating mutual support loops between students.

Spaces

Topic-based forums let students ask questions and find people with shared interests without the awkwardness of cold introductions.

Rewards & Badges

Points earned through participation are redeemable for local perks, driving the sustained daily engagement other apps lacked.

Low-fidelity wireframes
Customer journey map

High-Fidelity Designs

Onboarding & personalised feeds

The onboarding flow collects interest signals upfront to personalise the event feed immediately, removing the empty-state problem that causes drop-off in social apps.

Onboarding and personalised feed screens

Host & join events

Event cards surface key details at a glance: date, location, and who else is going — verification badges signal trust without extra friction.

Host and join events screens

Spaces & rewards

Topic-based spaces organised by category, and a rewards dashboard that makes progress visible, both designed to keep students coming back.

Spaces screens
Rewards screens

Usability Testing

Testing confirmed the core concept and surfaced real fixes

Three participants each completed five tasks: creating a profile, hosting an event, browsing Spaces, exploring their profile, and redeeming a reward. Sessions ran 45 minutes each.

  • The rewards and events features were the most positively received, as users called them intuitive and motivating.
  • "Spaces" needed a clearer label; the term confused participants unfamiliar with the concept.
  • The "Count on me" button wording caused confusion and was flagged for a language revision.
Live Prototype Open in Figma

Outcomes

Results

The prototype achieved strong usability scores and was recognised by stakeholders as a viable product ready for further development. Participants wanted to keep using it after the session ended.

84.2

Avg SUS Score

100%

Task Completion

67

Net Promoter Score

Deliverables

User Surveys User Interviews Competitive Analysis Persona Brand Direction Low-Fidelity Wireframes High-Fidelity Designs Usability Testing

Next Project

Rewiring X (Twitter)

Web Redesign  ·  Research & UX Design  ·  2023

CollegeScholarship Redesign

Transforming a cluttered financial aid website into a clear, fast, and trustworthy resource for the millions of students who need it most.

Role

Solo Designer & Researcher

Methods

Heuristic Analysis · Usability Testing

Tools

Figma · Maze · FigJam

College scholarship illustration

Overview

A website that frustrated the very students it existed to help

Collegescholarships.org serves millions of students seeking financial aid, but its cluttered interface, poor information hierarchy, and absent navigation made the core job nearly impossible. Content overwhelmed rather than guided. Important actions had no visual emphasis. Users gave up before finding what they came for.

I led this redesign from heuristic analysis through to high-fidelity, guided by a single principle driving every decision: simplicity in service of the user's actual goal.

Heuristic analysis markup of the original CollegeScholarship website

Research

Every single participant struggled before I changed a pixel

I ran moderated usability testing with 5 participants across three user groups — remote and in-person — before designing anything. 8 tasks were tested covering navigation, search, eligibility checks, and application. Every design decision that followed was grounded in what I observed, not assumption.

87.5%

overall task success rate on the existing site — with Search & Filter at just 60%

88s

average time to complete a search and filter task — the site's most critical journey

5

critical usability issues logged, with navigation scoring the highest severity across all participants

  • Navigation was the highest-severity issue (score 60). Every participant struggled to find relevant information — the top nav was described as unhelpful, and there was no way to recover when users got lost.
  • Search and filter was the lowest-performing task with only a 60% success rate. Participants ran into errors they couldn't recover from without assistance.
  • Content volume was overwhelming across all 5 participants. Think-aloud sessions captured this directly: "I don't wanna go through these 300 pages" and "This information is too much to process."
  • 100% of participants were first-time users and 100% left dissatisfied — yet 80% said they would still recommend the site to a friend, confirming the need was real even if the experience wasn't.
International Student persona
Graduate Researcher persona

User Groups

Three distinct users all underserved by the same broken experience

International Students

Actively seeking funding, frequently blocked by eligibility walls. Need clear filtering and results tailored to their status.

Graduate Researchers

Time-poor and goal-driven. Need to surface relevant grants quickly without wading through unrelated content.

Domestic Students

Unfamiliar with the financial aid process. Need clear guidance and a low-friction path from discovery to application.

Design Principle

Simplicity, consistency, and trust: every page prioritises white space, clear hierarchy, and the user's next step.

Low-Fidelity Wireframes

Restructuring the information architecture first

Before any visual design, I mapped a new IA that guided users directly to their goal — scholarships, grants, or loans without nested navigation or dead ends.

Homepage wireframe
Search results wireframe

High-Fidelity Designs

Before → After: Navigation

The original site was an unending nest of information with no structure. I reorganised major sections to create a direct path to scholarships, loans, and grants, with a resource hub that was always one click away.

Before
Before — original navigation
After
After — redesigned navigation

Before → After: Search & filtering

The original search returned an unending scroll with no way to narrow results. I introduced intuitive sort and filter controls, popular search suggestions, and paginated results with clear user control at every step.

Before
Before — original search
After
After — redesigned search

Scholarship detail page

Each listing now surfaces eligibility criteria, deadline, award amount, and application information in a structured layout so students can qualify themselves at a glance before investing time in an application.

Scholarship detail page design

Outcomes

Result

Each design decision mapped directly to a logged usability issue. The navigation overhaul addressed the highest-severity finding (score 60). The multi-filter system solved the 60% Search & Filter failure rate. The structured scholarship detail page tackled the eligibility comprehension problem. The redesign was presented to industry professionals and described as a substantial improvement that finally put the user's actual goal at the centre of the experience.

5

Usability issues resolved through design

Rounds of usability testing, before and after

8

Tasks tested across 3 user groups

Deliverables

Heuristic Analysis User Research 3 Personas User Stories Initial Usability Testing Low-Fidelity Wireframes High-Fidelity Designs Final Usability Testing

Next Project

Police Brutality Campaign

Mobile App  ·  Product Design Lead  ·  2022

OjaNow App

An e-commerce platform delivering groceries and essential items to customers' doorsteps in minutes, designed for both customers and riders, end to end.

Role

Product Designer · Design Lead

Duration

12 Weeks

Tools

Figma

OjaNow App

Overview

Essentials delivery on demand, even at odd hours

OjaNow was founded by three Nigerian entrepreneurs who identified a clear gap in the market: no reliable, prompt service existed for delivering groceries and daily essentials when people actually needed them. The platform stocks over 300 products across strategic locations to keep delivery times within minutes, not hours. Designing for the Nigerian context added a specific layer of complexity — inconsistent street addressing and the near-absence of reliable mapping data make rider-to-customer navigation a real operational challenge, not just a UX one.

I led design across the entire mobile experience: the customer app and the rider app, while overseeing the design direction for the web and admin interfaces.

The Challenge

Building for conversion and retention from day one

The core business challenge wasn't just building an app but building one that converted visitors into buyers and kept them coming back. I joined after the initial stakeholder alignment and market research, reviewed the product documentation and existing findings, then collaborated with the product manager and technical lead to define the design strategy.

Conversion rate and retention were the two metrics the business cared about most. I kept both front of mind through every design decision, from the browse experience to the checkout flow to the rider handoff.

Business Goals

Targets set before launch

2–3%

minimum conversion rate target

₦1k–5k

target average order value per transaction

2

apps designed — customer-facing and rider-facing

User Flows

Mapping both sides of the transaction

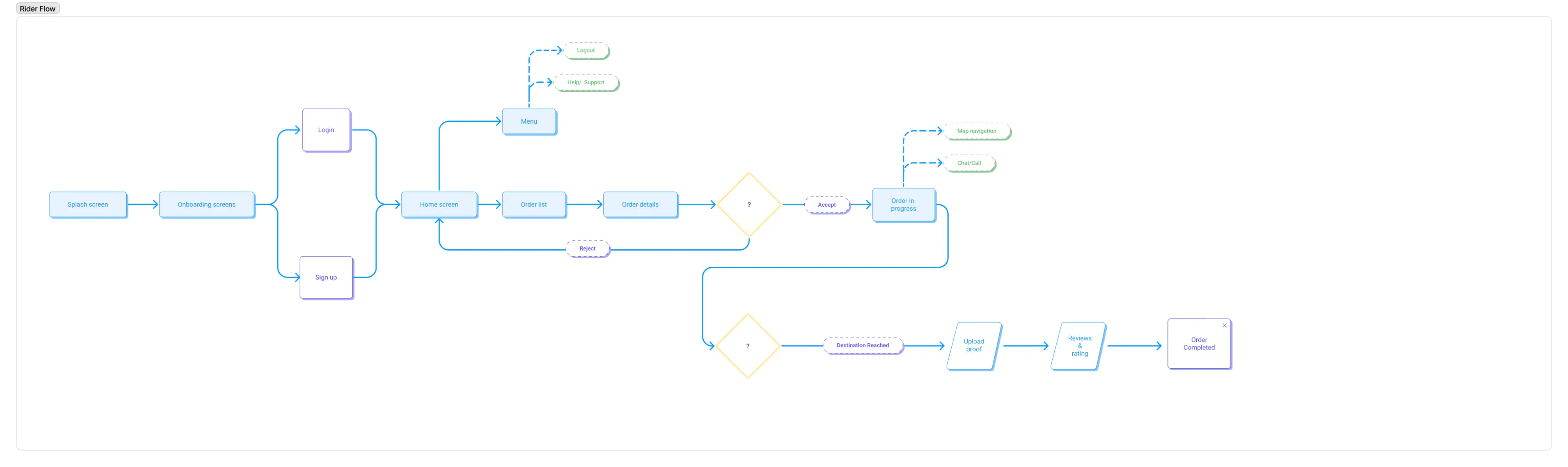
I designed separate flows for the customer and the rider, each with distinct goals, contexts, and success states, then ensured the handoff between the two was seamless. The customer flow covers discovery through to delivery confirmation; the rider flow handles order acceptance through to completion.

Customer flow diagram
Rider flow diagram

Customer App

Browse, order, track in as few taps as possible

The customer experience is built around speed and clarity. The home screen surfaces categories and promotions immediately. Product pages are stripped of friction. Checkout is optimised for the ₦1,000–5,000 basket size the business was targeting for quick, low-commitment purchases that don't require deliberation.

Real-time order tracking with rider details keeps the customer informed and reduces anxiety between checkout and delivery, one of the biggest drop-off triggers in delivery apps.

Customer app screens

Order tracking

The tracking screen gives customers a live map view, estimated arrival time, and direct access to the rider — reducing support load and building confidence in the product promise of delivery in minutes.

Order tracking screens

Rider App

Designed for speed, clarity, and zero confusion mid-delivery

The rider app operates in a completely different context where the rider is in motion, often in high-pressure situations. The interface prioritises large tap targets, minimal reading, and clear status progression. Riders receive orders, navigate to the customer, and confirm delivery without switching between apps or making phone calls.

A key constraint specific to the Nigerian market: street addressing is inconsistent and mapping coverage is unreliable in many areas, making turn-by-turn navigation alone insufficient. The design accounts for this by surfacing the customer's landmark descriptions and a direct call shortcut prominently — so riders can resolve location ambiguity quickly without breaking their flow.

Rider app screens

Product Evaluation

10 participants. Strong signals before launch.

Usability testing was conducted on a prototype with 10 participants. Beyond the headline numbers, watching users navigate the app revealed specific friction points, areas where hesitation or confusion showed up that the metrics alone wouldn't have caught.

~90

SUS score, approaching excellent on the usability scale

90%

of participants completed all scenarios without assistance

10

participants across customer and rider scenarios

  • The remaining 10% revealed friction points in the flow that were addressed before launch; the testing paid for itself immediately.
  • The NPS indicated strong likelihood to recommend the app, validating the core value proposition even at prototype stage.

Usability Testing Results

10 participants · Customer & Rider scenarios

Onboarding
100%
Browse & Order
90%
Checkout
90%
Order Tracking
100%
Rider: Accept & Navigate
80%
Rider: Delivery Confirm
100%
Poor
0–51
OK
52–67
Good
68–80
Excellent
81–100
~90

~90

SUS Score — Excellent range
Industry avg: 68

After Launch

The product exceeded every business target

Post-launch data showed the design decisions translated directly into business performance. The conversion rate beat the original target by over 2× and active users grew to 500+ — validating both the product concept and the design approach that prioritised frictionless purchase behaviour.

Post-Launch Results vs. Targets

Every initial business goal was met or exceeded. The product proved the market opportunity the founders had identified — and the design directly supported those outcomes.

5%

Conversion Rate (target: 2–3%)

500+

Active Users

₦4,000

Avg Order Value (target: ₦1k–5k)

Deliverables

Stakeholder Alignment Customer Flow Rider Flow Customer App (Mobile) Rider App (Mobile) Web & Admin Oversight Usability Testing Prototype

Next Project

CollegeScholarship Redesign

Visual Campaign  ·  Research & Communication Design  ·  2022

Police Brutality Visual Campaign

A research-led visual campaign targeting policy and decision makers to drive structural reform of the Nigerian police force — across print, digital, and physical media.

Role

Graphics Designer · Researcher

Duration

12 Weeks

Tools

Figma · Photoshop

Police brutality campaign hero

Overview

Design as advocacy, targeting those with the power to change the system

Police brutality in Nigeria is a longstanding human rights crisis of extrajudicial killings, unlawful arrest and detainment, physical assault, extortion, and rape have fuelled sustained public outcry from citizens and international communities alike. The disbandment of SARS in 2020 following nationwide protests showed that pressure works. But systemic change requires sustained, targeted communication.

This campaign was designed not to preach to those already aware, but to reach policy makers and decision makers, the people with the power to reform the police and build structures that make brutality practically impossible.

Research

10 participants. Their experiences shaped every design decision.

I conducted qualitative research with 10 participants who shared firsthand accounts of police brutality. Their experiences informed both the tone and the strategic direction of the campaign.

66.7%

identified physical assault and harassment as the most prevalent form of brutality

90%

pointed to inadequate training, lack of funding, and zero accountability as root causes

100%

agreed the solution requires strict accountability measures and structural re-education

  • Participants converged on three solutions: accountability structures, police re-education, and adequate funding, all requiring policy-level action.
  • This validated the campaign's strategic target: not public awareness alone, but decision makers who control reform levers.

Problem Mapping

A tree-structure breakdown of the problem space

Using the research findings, I mapped a tree-structure diagram breaking the problem down into its root causes, contributing factors, and potential solutions, giving the campaign a clear strategic foundation before any design work began.

Problem tree diagram

Design Direction

Bold, urgent, impossible to ignore

The visual language of the campaign was deliberately confrontational with high contrast, bold typography, and a palette rooted in the Nigerian flag's green and white alongside urgent red and yellow. The goal was material that demanded attention in both digital and physical contexts, not content that could be scrolled past.

Outputs spanned three channels: a campaign website, digital social assets, and print materials, each adapted for its medium while maintaining a unified visual identity.

Website Mockups

A reporting platform: "Don't be a passer-by"

The campaign website gave citizens a direct action: report an incident. The headline "Don't be a passer-by — report what you witnessed" framed civic responsibility as the call to action, lowering the barrier between witnessing brutality and doing something about it.

Desktop website mockup
Mobile website mockup

Print & Digital Artifacts

Research reports, manifestos, and shareable assets

Print materials were designed to work as standalone advocacy pieces, including a research report booklet covering findings and proposed solutions, and a manifesto piece with the message "A Better Police Force. A Better Society." Each piece was formatted for both digital distribution and physical printing.

Research report 1
Research report 2

Digital campaign assets

Social and digital formats carried the same bold visual language with high-contrast compositions, urgent typography, and a direct call to report or learn more.

How Real is Police Brutality? — Digital campaign asset

What Didn't Work

The body tag idea and why user feedback killed it

The original concept included a wearable body tag with a QR code that people could scan to report incidents or learn more. In theory it was compelling as activism you could wear, but in practice, user feedback revealed a real problem: many people felt uncomfortable with the idea of scanning a barcode placed on someone's body.

Rather than push the concept through, I pivoted to stickers with the same QR code functionality, applied to any surface the person chose. Same reach, zero discomfort. This is the kind of decision that separates research-driven design from design that imposes an idea on users.

Original body tag concept

Deliverables

Qualitative Research Problem Tree Diagram Campaign Strategy Website Design Print Booklets Digital Social Assets QR Sticker Concept Figma & Photoshop

Next Project

Count Me In App

UX Research & Strategy  ·  Co-Design  ·  AI & Content Moderation

Rewiring X (Twitter)

A co-design research project exploring how AI-driven content verification can mitigate misinformation on social media — without infringing on freedom of expression.

Role

UX Researcher · Co-Designer

Methods

Co-Design · Interviews · Usability Testing

Tools

Figma · Python · Kaggle

Rewiring X

Overview

The misinformation problem is a design problem

The speed and scale at which information travels through social media has created a landscape where false information spreads faster than corrections. Misinformation affects politics, health, religion, and personal wellbeing — yet solutions that rely purely on AI moderation risk suppressing legitimate speech.

This project tackled a specific design question: how do you build a pre-dissemination AI verification system that users actually trust and accept — one that checks content before it spreads, not after?

Problem Framing

Three constraints that shaped every decision

Technical Constraint

Fact-checking billions of posts in real-time is computationally and logistically extreme. The system has to be selective, scalable, and accurate enough to be trustworthy.

Social Constraint

Any moderation system risks being perceived as censorship. User acceptance depends entirely on transparency about how and why the AI flags content.

Ethical Constraint

AI models inherit bias from training data. A system that disproportionately flags certain viewpoints or communities causes more harm than misinformation itself.

HMW Question

How might we design a technological intervention that mitigates misinformation on social media without restricting legitimate expression?

Stakeholder Analysis

Mapping who holds power — and who bears the risk

Using a stakeholder register and power/interest map, I identified eight distinct groups with competing goals: from social media platforms and government bodies with high power, to users and ethical advocates with high interest but lower direct influence. This mapping shaped which voices were prioritised in the co-design process.

Stakeholder Register
High Medium Low
Stakeholder Role / Interest Power Interest Engagement Strategy
Social Media Platforms
X, Meta, YouTube
Control the systems where misinformation spreads High Medium Manage closely — core implementation partners
Government & Regulators
Policy bodies, legislators
Set legal frameworks and enforce accountability High Medium Keep satisfied — their mandate shapes what platforms must do
AI Researchers
Academia, labs
Build and validate detection models Medium High Collaborate closely — technical credibility depends on them
End Users
Everyday platform users
Most affected by misinformation; provide behavioural signal Low High Keep informed — their trust determines adoption
Civil Society & NGOs
Fact-checkers, advocacy groups
Hold platforms accountable; surface ground-level harm Low High Monitor — valuable for validation and public pressure
Advertisers
Brand safety stakeholders
Financially incentivise platforms to act on harmful content Medium Low Keep satisfied — ad boycotts have moved platforms before
Content Creators
Journalists, influencers
Primary producers of content flagged for review Low Medium Inform — false positives damage their reach and credibility
Ethical Advocates
Digital rights, AI ethics orgs
Scrutinise bias, transparency, and civil liberties impact Low High Monitor — shape public narrative and legal challenges
Power / Interest Map
Power
Keep Satisfied
Manage Closely
Monitor
Keep Informed
SM Platforms
Government
AI Researchers
End Users
Civil Society
Advertisers
Creators
Eth. Advocates
Interest

Research

Three themes from literature — validated through expert interviews

Literature review using both deductive and inductive coding identified three recurring themes. These were stress-tested through an in-depth interview with an AI researcher and release train engineer specialising in misinformation detection.

Theme 1

Challenges in AI-driven detection include obtaining high-quality training data and handling multimodal content, and managing scale in real time.

Theme 2

Ethical considerations include bias in AI systems, freedom of expression, privacy, and the need for human-in-the-loop oversight.

Theme 3

Multi-stakeholder collaboration is essential because no single party can solve this. Effective solutions require AI researchers, platforms, policymakers, and civil society working together.

Expert Interview Insight

The interviewee emphasised that human-in-the-loop approaches, continuous model retraining, and algorithmic transparency are non-negotiable for a trustworthy system.

Persona & Journey Mapping

Jessica, a daily social media user trying to stay informed

I developed a persona: Jessica, 29, an industrial designer, who uses social media daily for professional and personal news. She's familiar enough with AI to appreciate its potential, but wary of its decision-making when it touches on human values. Her journey map traced the emotional arc from entering the platform to encountering a suspicious post and realising she couldn't verify it, the moment of peak frustration that the intervention targets.

JM
Jessica M.
Industrial Designer, 29
Lagos, Nigeria
Daily X user AI-aware News-driven

"I want to share things that matter — but I've been burned before by posting something that turned out to be false. Now I second-guess everything, and that's exhausting."

  • Stay informed on current events and industry news
  • Share credible content with her network
  • Engage in meaningful conversations on X
  • Trust the platforms she uses
  • Can't easily verify posts before sharing
  • Fears spreading misinformation unintentionally
  • Distrusts AI when it touches on social or political values
  • No clear signal of what's reliable vs misleading
  • Opens X daily for news and professional updates
  • Occasionally cross-references headlines on Google
  • More likely to like than repost uncertain content
  • Aware of AI fact-checking but hasn't used it deeply
Jessica's Journey — Encountering a suspicious post on X
📱
Opens X
Checks feed during morning routine
📰
Browses Feed
Scrolls through news and updates
👀
Spots Post
A claim catches her attention — it's compelling but feels off
🤔
Wants to Share
Considers reposting but hesitates — is it true?
🔍
Tries to Verify
Leaves X to Google the claim — no clear answer
😤
Peak Frustration
Gives up. Doesn't share. Feels the platform failed her
Neutral Routine habit, no friction
Curious Engaged, actively reading
Interested Emotionally invested in the post
Uncertain Doubt creeps in — want to be responsible
Frustrated No easy path to truth within the platform
Defeated Trust in platform eroded. Disengages.

The Solution

Pre-dissemination AI verification as a spell-check for truth

The core concept: before a user posts, the AI analyses the content for potential misinformation. If flagged, the user sees conflicting sources from the web, not a block but a prompt. This preserves the user's choice while giving them the information to make it responsibly. The metaphor driving the design was "AI as spell-check" that flags, informs, and never overrides.

  • Fact-checking and verification: AI combs datasets to assess whether a post is false or misleading, flagging for human authentication if needed.
  • Crowdsource verification: users can flag content themselves, routing it to AI or human moderators for review.
  • Counter-narratives: alternative information sources surface alongside flagged content, providing context rather than censorship.
  • Human-in-the-loop: AI and human moderators form a feedback loop, with humans handling edge cases and training the model continuously.

Simulated Prototype

A simulated X platform to test the AI verification flow

Due to technical constraints, a fully functional integration of the Meta Sphere AI tool wasn't completed. Instead, I built a simulated X platform that replicated the verification flow, showing users exactly how the AI interaction would behave before posting. Participants walked through the flow, triggering the AI check, seeing flagged content, and navigating conflicting source prompts.

Triptych Emerging Solution

Opportunities and to-dos from the journey map

The journey map surfaced a clear opportunity: users had no way of knowing whether content they were reading was skewed or misleading. I extracted a clear "To Do" from this: design a warning label that surfaces when a post may be misleading, and test whether users find it helpful rather than intrusive.

01

Literature Review

Solutions found in published research

  • Fact-Checking & Verification

    Dedicated platforms and browser tools that cross-reference claims against trusted databases in real time.

  • Algorithmic Approaches

    ML classifiers trained on labelled misinformation datasets to flag content before it reaches wide audiences.

  • Crowdsource Verification

    Community-driven flagging systems where users surface potentially false content for review.

  • Crowdsource Rating Systems

    Peer credibility scores assigned to content by a distributed network of reviewers (e.g. Community Notes).

  • Counter-Narratives & Debunking

    Proactively surfacing corrective content alongside flagged posts rather than removing them outright.

02

Stakeholder Interviews

Solutions emerging from the people most affected

  • AI in Content Moderation

    Participants wanted AI to act as a first-pass filter — fast, consistent, available at scale.

  • Human + AI Collaboration

    No one trusted AI alone. The ask was a hybrid where humans make the final call on nuanced or high-stakes content.

  • Government Oversight & Legislation

    Policy-level accountability so platforms face real consequences for inaction.

  • Ethical Guidelines

    A shared framework governing how AI decisions are made, audited, and appealed.

  • User Feedback Loops

    Mechanisms for users to report errors and see that their input actually changed outcomes.

  • Ensemble Learning

    Combining multiple AI models so no single system's blind spots dominate the outcome.

03

Critical-Creative Thinking

New and enhanced solutions from the design process

  • Human-in-the-Loop Verification

    AI flags, a human confirms. Designing the handoff so it is fast enough to be practical, not a bottleneck.

  • Redefining "Making a Post"

    Treating the moment before posting as a design opportunity — a built-in pause that surfaces sources, context, and conflicting evidence without blocking expression.

  • Anti-Misinformation Framework

    A global standard flow for posting on any social platform — interoperable, interface-agnostic, and embeddable into any system. Design as infrastructure, not a feature.

"AI as spell-check — it flags, informs, and never overrides."

Data & Model Validation

Training a misinformation classifier to validate the concept

To ground the design in technical reality, I trained and evaluated machine learning classification models on a 2,045-article dataset sourced from Kaggle. The goal was to understand what AI-driven misinformation detection is actually capable of, and where it falls short, so the UX could be designed around those real constraints, not an idealised version of the technology.

78.7%

Random Forest accuracy, best performing model

0.81

AUC score on the ROC curve for logistic regression

2,045

articles used for training and testing

  • The Random Forest model (78.7%) outperformed Logistic Regression (72.1%) in both accuracy and F1-score across fake and real classes.
  • The class imbalance (63.1% fake vs 36.9% real) created recall challenges for the "real news" class, a critical real-world concern that informed the human-in-the-loop design requirement.
  • These limitations directly validated the design decision to make AI a prompt, not a gatekeeper. A 78% accurate model cannot be trusted to make final calls alone.

Dataset Distribution

2,045 articles — training & test set

63.1% Fake
63.1% Fake news
36.9% Real news

Class imbalance created recall challenges for the "real news" class — a key driver of the human-in-the-loop design requirement.

ROC Curve

Logistic Regression — AUC 0.81

False Positive Rate True Positive Rate AUC = 0.81 0 0.5 1 1 .5

Confusion Matrix — Random Forest (78.7% accuracy)

Predicted vs actual classification across fake and real news

Predicted: Fake
Predicted: Real
Actual: Fake
373 True Positive
32 False Negative
Actual: Real
99 False Positive
110 True Negative
92.1% Recall — Fake class
52.6% Recall — Real class
79.0% Precision — Fake

The model is strong at catching fake news (92.1% recall) but misclassifies real news nearly half the time — a critical gap that directly motivated the human-in-the-loop design requirement.

User Testing

5 participants. Generally positive results, though trust was earned, not assumed.

Five participants engaged with the simulated app, completed a post-engagement survey, and participated in follow-up interviews. The findings were nuanced: users understood and appreciated the AI verification concept, but trust varied based on concerns about accuracy and bias.

8.0

average overall rating out of 10

4/5

found the AI verification process "very clear"

5/5

open to future AI-driven content verification on real platforms

  • All participants had moderate trust in the AI system, and no one fully delegated decision-making to it, which validated the design's non-blocking approach.
  • The most common concern was AI accuracy: users wanted to know the system's error rate before trusting it on sensitive content.
  • Privacy concerns were mixed; some participants were unconcerned while others wanted explicit data usage policies surfaced in the UI.
Table 1 — Users' Survey Results (Quantitative) n = 5 participants
P Age SM Usage Rating (1–10) AI Verification Comfort w/ AI Trust in AI Transparency Privacy Openness
1 24 Several times a day 8 Very Clear Comfortable Moderate Satisfied Concerned Probably
2 19 Several times a day 8 Very Clear Comfortable Moderate Satisfied Neutral Definitely
3 27 Several times a day 7 Clear Neutral Moderate Neutral Not Concerned Probably
4 23 Several times a day 8 Very Clear Neutral Moderate Satisfied Neutral Probably
5 25 Several times a day 9 Very Clear Comfortable Moderate Satisfied Not Concerned Probably
Table 2 — Users' Qualitative Responses
P1

"The AI could be helpful but would need a high degree of accuracy to be effective."

Accuracy concern
P2

"Overall a positive experience, but skeptical regarding AI decision making."

Positive but skeptical
P3

"This could work if it's accurate, but I'm unsure of that."

Conditional trust
P4

"The AI verification process adds an extra layer of security — appreciated."

Positive
P5

"Concerned about potential biases in AI decision-making."

Bias concern

Outcomes

Conclusion

The research demonstrated that an AI-integrated verification system is both technically feasible and user-acceptable when transparency and human oversight are built into the experience from the start. The system works not as a censor but as an informed prompt, shifting responsibility back to the user with better information.

8/10

Avg user rating

78.7%

Best model accuracy

5/5

Open to real-world deployment

Deliverables

Problem Framing Stakeholder Register Stakeholder Map Expert Interview Literature Review Persona & Journey Map Co-Design Workshop Simulated Prototype ML Classification Model User Testing Research Paper

Real-World Validation

X launched exactly this and called it Grok

In November 2023, xAI (Elon Musk's AI company) launched Grok, an AI assistant embedded directly into X (formerly Twitter). Its core use case? Real-time information verification, surfaced at the point of consumption. This project proposed an AI that checks content before it spreads and surfaces conflicting sources for the user to decide, which became one of the most-used features on one of the world's largest social platforms.

Grok's integration into X gives it something no other AI chatbot has: direct, real-time access to the platform where misinformation moves fastest. Users invoke it mid-scroll to verify claims, interrogate news posts, and stress-test information before sharing it, exactly the human-in-the-loop pre-dissemination verification pattern this project advocated for.

Grok by the Numbers: 2025 to 2026

From a research concept to one of the fastest-growing AI products ever built. The scale at which Grok has been adopted validates every core assumption this project made about user appetite for in-platform AI verification.

60M+

Monthly active users (Jan 2026)

234M

Website visits in Nov 2025

17.8%

US chatbot market share (Feb 2026)

436%

Traffic surge after Grok 3 launch

$500M

estimated 2025 revenue, projected at $2B in 2026

50M+

downloads on Google Play Store alone

~14min

avg session length, 1.2× longer than Google Gemini

Why Grok's success directly validates this project's thesis

  • Embedded, not external: Grok lives inside X, exactly where misinformation originates. This project argued the intervention had to be at the point of dissemination — not a separate fact-checking website users would never open.
  • Human-in-the-loop by design: Grok surfaces information and lets the user decide. It doesn't block posts or override judgement. This project's core principle, AI as prompt not gatekeeper, is reflected in every Grok interaction.
  • Real-time access is the differentiator: Grok's unique advantage is live X data. This project identified real-time detection as the critical technical requirement; xAI built their entire infrastructure around exactly that.
  • Trust through transparency: Users spend nearly 14 minutes per session with Grok. This project's user testing found transparency about AI's role was the single biggest driver of user comfort. Grok's growth confirms it.

Users on X, invoking Grok to verify in real time

Screenshots below show real X users using Grok to fact-check posts, interrogate claims, and surface conflicting sources, the exact user behaviour this project set out to enable.

Grok post 1
Grok post 2
Grok post 3
Grok post 4

Next Project

OjaNow App

About

Ciao. Hello.
Salut. báwoni.

I like simplicity and beautiful designs that work effortlessly and require little cognitive effort. See below or contact me to learn more about me.

Ayomide Jubril Ayomide Jubril Ayomide Jubril Ayomide Jubril
Flip it

A lil about me

Growth Product
Designer

Merging user-centric design with data-driven strategy to help startups scale through intuitive products. When I'm not optimising user flows, I'm tinkering with gadgets or pulling inspiration from nature to build seamless experiences.

Flip back

Favorite Quote

"Don't build a product. Solve a problem."

Dharmesh Shah, HubSpot

Connect

Feel free to connect with me on LinkedIn, GitHub or just send me an email.